電移動式貨架
電動移動式貨架系統的特點有:
1、適用于冷庫(冷鏈倉儲)、防爆倉庫等都適合
2、沒有鏈條的傳動,結構簡單可靠,故障率低。
3、節約通道,擴大倉庫利用空間,通道少,存取貨物的時候無需查找通道,存儲效率較高
4、電動移動式貨架與普通貨架相比,可以提高80%左右的倉庫利用率
5、電動移動式貨架的揀選性可提供100%左右
6、電動移動式貨架的結構比較簡單,操作簡單,不光運行過程安全、可靠,就連停電時也能夠應急移動。
7、電動移動式貨架僅需配套前移式叉車或平衡重式叉車就可以使用,電動移動式貨架對叉車的操作要求較低

電移動式貨架系統,是高密度存儲的貨架系統之一。電動移動貨架由托盤式貨架演變形成,開架式結構,只需要開設1~2個通道即可,該種貨架有很高的空間利用率,貨物由叉車進行整托存取。一般分兩種,即有軌和無軌(磁導引),既可以單聯控制貨架,也可以使用計算機進行集中控制。
電動移動托盤貨架通過電機驅動承載臺車,臺車上放置橫梁式貨架,懸臂貨架等,變頻調速,貨架從啟動到制動都非常平穩,安全性得到很大保證。裝置安裝在橫向滑動的引導基座上,無需多次固定過道。隨著移動貨架和擱板的架子,只有當操作員請求訪問時,過道才會打開。
貨架移動基地采用電子動力,由地上的鐵軌引導。電動移動貨架的高度一般都不超過8米。適用于那些倉庫的空間不是特別大,但是要求可以最大限度地利用倉儲空間的場所。
電移動貨架的優勢
電移動貨架是由遠程和計算機控制的
通過系統可以直接訪問任意托盤
有效利用空間,實現高密度存儲
電移動式貨架單元安裝在移動基地上,打開通道可直接進入所需的托盤。
可用空間的利用基于兩個基本前提:增加存儲容量和減少所需的存儲面積。
電動移動式貨架主要用于工廠原材料、工業成品、食品或飲料、模具等行業物品的儲存,同時也可以用于物流倉庫或冷凍倉庫。

傳動軸:直徑76管軸 框架 車輪 馬達:日本住友,速比1:120,直交中空軸

移動軌道鋪設

移動貨架的安裝 傳感器調整



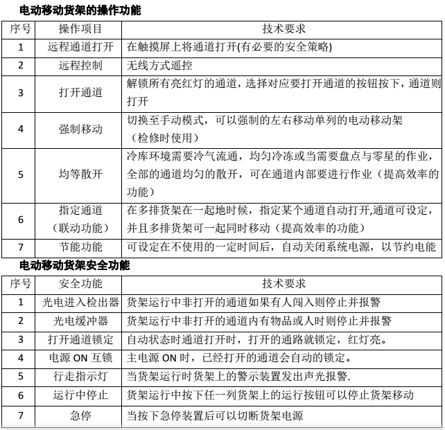
為什么說電移動貨架安全可靠?
1 )我們在選擇控制器件時,采用的是國外的工業級別的關鍵器件,產品完全符合環境溫度、濕度和防護的要求,在軟件系統的可操作性的設計上充分考慮方便客戶簡單易上手,增加了軟件系統的兼容能力,并且我們提供盡可能多的軟硬件互鎖防護措施以及詳細的報警信息。
2 )系統中具有多點急停裝置。
3 )系統具有多種防護的措施,如過壓,過流,過載、過熱、超時等。
4 )電移動貨架系統具有保護措施,在每兩個貨架的橫向和縱向都設有紅外光電保護的功能,在貨架運行期間,要是有物體闖入,系統將自動停車并且聲光報警。
5 )電移動貨架系統具有落物保護,在系統運行期間,日過有物體阻隔在兩貨架之間,系統將自動停車,并且啟動聲光報警功能。
歐標智能貨架原材料是從南京鋼鐵等大型鋼材購買的標準Q235B高質量碳素鋼材,耐用,結實,不生銹,從源頭上保證產品質量。 歐標智能的貨架焊接均采用二氧保護焊,焊接縫抗裂性能好且焊接變形小,成型美觀,不需要清渣。專業切割,設備,我們貨架的每一根立柱和橫梁全由專業人員采用專業技術設計切割,從而保證貨架的精確尺寸。專業的噴塑前處理,除油、除銹、磷化,噴粉,然后在高溫烤箱中烘烤成型,每一步,都是為了完美的貨架產品。
歐標是國內專業的貨架生產廠家,已有20余年的生產研發制造經驗,工廠具備專業的貨架廠的生產能力,產品出口100余個國家,能夠按照您的需求量身定制各種倉儲產品。
怎樣選擇合格電動移動貨架的的供應商?
1.供應商是不是有自己的自動化產品的設計研發及團隊;
2.貨架的材質的使用。因為電動移動貨架的設計標準,與傳統貨架的載重與撓度等要求不同,客戶需要向供應商了解二者的設計原理及具體區別在哪里
3.因為電動移動貨架是一種高密度存儲方式,對地面載荷是有要求的,地面不合格需要重做地面,可以在購買之前,需要詳細咨詢供應商之后再做地坪。
工廠展示:

歷屆展會:

86-25-5279 6106
Contact
Download